
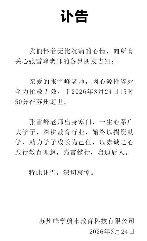
3月24日晚,張雪峯病逝的噩耗傳來,全網都無法接受這一消息,太令人心痛!
但張雪峯公司“峯學蔚來”的訃告白紙黑字,不得不讓人接受這一事實。

訃告中稱,張雪峯老師於3月24日下午3點50在蘇州逝世,死因是心源性猝死,搶救無效死亡。
要知道,張雪峯今年才41歲,他到底有多忙,才導致心源性猝死呢?
事發時,他身邊就沒有人及時介入搶救嗎?

事實上,早在24日下午,就有網友曝出了有關張雪峯離世的消息,現在看起來還真不是空穴來風。
張雪峯之所以心源性猝死,也許與他最近迷戀上長跑有關。
春節後,張雪峯經常在他的朋友曬自己的長跑記錄。
例如21日和22日,他連續兩天長跑了7公里,根據他所說,3月份他已經累積跑了72公里。

而張雪峯經常曬自己長跑記錄也和網友的爆料對應上了。
就在訃告發出前,曾有網友爆料“獨墅湖的說了”,這裏應該指的是蘇州大學附屬第一醫院獨墅湖院區,稱張雪峯因爲跑步,倒了三十分鐘才被發現,被發現時就基本沒得可救了。
張雪峯被送去醫院後,上了ECMO,但還是沒能搶救過來。

而網友的爆料,也與觀察者網的報道對應得上。
基本可以明確,張雪峯是在長跑過程中引發了心源性猝死,他倒地時人們都在上班,被及時發現的幾率就小了很多。

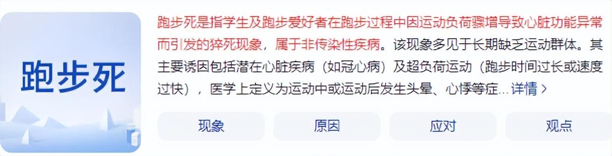
而張雪峯遭遇不測的這一現象,被稱爲“跑步死”,常見於長期缺乏運動的羣體。
所以說,跑步可以強身健體,但也要科學的跑,理性的跑。

其實張雪峯本身也有心臟方面的病史。
早在2023年,張雪峯就曾自曝,說他因爲過度勞累,導致胸悶心悸,大晚上被醫院強制收留。
一般來說,當被醫生強制要求住院接受治療時,就說明情況已經很嚴重了。

只是那一次,張雪峯躲過了一劫,但卻沒想到自己會倒在長跑路上。
實際上,就在張雪峯猝死當天下午,他的社交賬號還在正常更新視頻。
只見他一個人喫着六道菜,解答網友的疑問:金屬材料工程是否需要考研?

這條視頻很有可能就拍攝於24日中午,張雪峯藉着喫午飯的空檔,幫助了學金屬材料工程的同學們。
當剪輯師將中午的視頻剪輯完成,並上傳發布時,倒在地上的張雪峯已經離開了人間。

張雪峯一生致力於幫助普通家庭的孩子們通過精準選擇專業、大學實現就業,達到階層躍升,他的存在打破了教育信息壁壘,實實在在挽救了太多因爲父母文化不高、擇校迷茫的學子們。

因爲他的存在,幾乎所有應屆生懂得了不要只看學校名字,如某工大和某理工,是截然不同的兩所大學;
因爲他的存在,幾乎所有應屆生懂得了有些專業,普通家庭的學子苦讀四年畢業即失業。

在他之前,許多學子贏就贏在了家中認識教授、告知分子,通過請教選對了專業,最終謀了一份高薪工作;而許多普通家庭的孩子,卻因沒能選對專業,耽誤了大好光陰。

往大了講,張雪峯是改變了這些學子的人生,是他們人生當中最重要的導師,雖然未曾親自謀面。
然而,張雪峯“救”了那麼多孩子,卻沒能親自指導自己的女兒在高考之後選擇大學專業。

張雪峯十分寵愛他的女兒張姩菡。
張姩菡生於2016年6月,今年剛好十週歲。
張姩菡出生時,張雪峯已經走紅,但還在北京打拼。
爲了給女兒創造一個舒適的學習氛圍,他舉家搬遷到了蘇州生活、創業。

然而,張雪峯卻只陪伴了自己的掌上明珠十年,剩下的日子,就需要母女倆相依爲命了。
其實張雪峯曾經在直播時說過自己的人生目標,就是有一天他離世後會上各大平臺熱搜,成爲一代人的回憶。
他說到了現在,賺多少錢對他已經不重要了,重要的是能幫到大家。

顯然,張雪峯的目標達成了,在這方面,他走的沒有遺憾。
只是,12日那天,他曾發了一句話,說那天他特別想寫點什麼,但想了想還是算了吧。
不知道那天他到底想寫什麼,到底有什麼話想告訴大家?

如今,這個答案跟着張雪峯去了天堂。
願張雪峯老師一路走好!親友節哀!
也希望大家重視自己的身體,身體健康纔是本錢!





