
來源:科技日報記者:劉霞
瑞士洛桑聯邦理工學院腦心智研究所科學家在10日出版的《神經元》雜誌上發表論文指出:通過重編程與記憶相關的特定神經元,可有效恢復多種疾病模型小鼠的記憶功能。

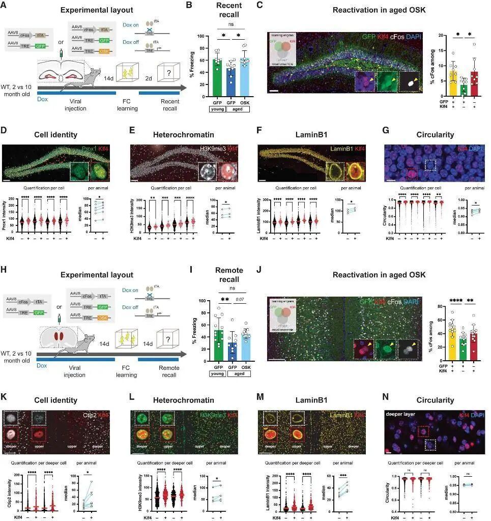
重編程記憶相關神經元,可有效恢復小鼠模型的記憶能力。圖片來源:《神經元》雜誌
團隊將目光投向一類特殊的神經元——“記憶印痕細胞”。這些神經元在學習時被激活,在回憶時被再度“點亮”,構成大腦中真實的“記憶痕跡”。但在老年動物或阿爾茨海默病模型動物中,這些印痕細胞常出現功能紊亂,導致記憶提取失敗。若能在衰退發生後,重新激活這些記憶印痕神經元,就可能找回丟失的記憶。
團隊採用部分重編程技術,短暫啓動三個關鍵基因Oct4、Sox2和Klf4(簡稱OSK)。此前研究表明,這組因子可在一定程度上逆轉細胞老化跡象。但最新研究創新之處在不泛化作用於全腦,而是精準鎖定記憶印痕神經元。
他們利用腺相關病毒作爲載體,通過精確腦部注射,將標記學習激活神經元的熒光系統和可控開啓OSK表達的時間開關兩個元件送入兩大關鍵腦區——海馬體齒狀回與內側前額葉皮層。前者主導近期記憶的形成與提取,後者則負責遠期記憶和回憶。
結果顯示,在老年小鼠中,僅需短暫激活海馬體內的印痕神經元OSK表達,其記憶表現便恢復至年輕小鼠水平;而靶向前額葉皮層時,幾周前形成的遙遠記憶也得以重現。不僅如此,這些被重編程的神經元展現出“返老還童”的跡象,不僅保持原有身份特徵,分子層面也迴歸年輕狀態,甚至逆轉了與衰老相關的核結構異常。
深入分析顯示,OSK的激活不僅能糾正與疾病相關的基因表達紊亂,還能修復神經元放電模式的異常。
☟




